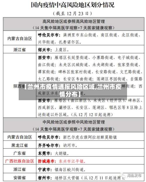
【兰州市疫情通报风险区域,兰州市疫情分布】
本文目录一览:
- 〖壹〗 、甘肃省11月6日新增2+51例,其中兰州2+45例,庆阳0+6例
- 〖贰〗、兰州通报七里河区一儿童死亡事件:悲剧不能再重演!
- 〖叁〗、甘肃省11月8日新增10+136例,兰州新增10+123例,突破三位数,全国新增本土...
- 〖肆〗、兰州疫情防控:
- 〖伍〗 、兰州七里河区新增中高风险区域(兰州市中高风险地区)
甘肃省11月6日新增2+51例,其中兰州2+45例,庆阳0+6例
月6日0—24时 ,甘肃省新增确诊病例2例,均在兰州市城关区;新增无症状感染者51例,其中兰州市45例(七里河区30例、城关区15例),庆阳市宁县6例。新增确诊病例分布兰州市城关区新增2例确诊病例 ,为集中隔离点发现,社会面无新增 。

022年11月6日甘肃新冠肺炎疫情情况现将11月6日0—24时甘肃省新冠肺炎疫情信息公布如下:本地疫情:11月6日0—24时,甘肃省新增确诊病例2例 ,均在兰州市城关区;新增无症状感染者51例,其中兰州市45例、庆阳市宁县6例。以上新增感染者为密切接触者排查 、中高风险区检测和集中隔离点检测中发现。

甘肃省11月8日疫情数据及分布新增确诊病例10例:均在兰州市,其中七里河区7例、城关区3例。9例为无症状感染者转确诊病例 ,1例为新发现病例 。
甘肃省11月16日新增7例确诊病例和1545例无症状感染者,其中兰州市新增2例确诊病例和1499例无症状感染者。甘肃省整体情况:确诊病例:新增7例,均为无症状感染者转确诊病例。陇南市康县5例 。兰州市城关区2例。无症状感染者:新增1545例。兰州市1499例 。
兰州通报七里河区一儿童死亡事件:悲剧不能再重演!
兰州七里河区儿童死亡事件是一起因疫情防控期间应急响应机制不畅导致的一氧化碳中毒抢救延误悲剧 ,需从流程优化、政策弹性 、基层治理等多方面深刻反思以避免重演。事件核心事实死亡原因:经调查,儿童因使用液化气灶不当导致一氧化碳中毒死亡。
022年11月1日,兰州市七里河区西园街道发生一起一氧化碳中毒事故 ,导致一名儿童不幸死亡 。现将送医及救治情况详细通报如下:孩子妥某轩送医及救治情况 送医时间:13时55分,妥某磊(孩子父亲)抱着孩子妥某轩跑到骆驼巷路口卡口点,向值守民警求助,随后乘坐出租车前往甘肃省妇幼保健院。
兰州七里河3岁小孩的真正死因是一氧化碳中毒。以下是关于此事件真实情况的详细说明:事件经过 接警时间:11月1日13时43分 ,兰州市公安局接到群众求助警情,称七里河区上西园有2人在家中昏倒,其中1名儿童已无呼吸 。警方处置:分局立即派警到场处置 ,并于13时57分协助群众将2人送往医院救治。
兰州市七里河区西园街道一名儿童一氧化碳中毒后不幸死亡,对于孩子的离世,我们深感痛心和惋惜 ,对于失去孩子的父母和亲属,我们也表示真诚的慰问,事发后市委市政府高度的重视 ,立即展开了调查,调查结果如下。

甘肃省11月8日新增10+136例,兰州新增10+123例,突破三位数,全国新增本土...
月8日甘肃省新增本土确诊病例10例、无症状感染者136例,兰州市新增10例确诊病例和123例无症状感染者 ,占全省绝大多数;全国新增本土病例超8000例(1294例确诊+6882例无症状)。甘肃省11月8日疫情数据及分布新增确诊病例10例:均在兰州市,其中七里河区7例、城关区3例 。9例为无症状感染者转确诊病例,1例为新发现病例。
甘肃省:新增12例,其中兰州市10例 ,张掖市2例。兰州市:病例156-16165:集中于城关区甘南路及周边,多为确诊病例139的密切接触者,涉及父女 、翁婿、婆媳、夫妻等家庭关系 ,传播链清晰 。其中病例157(男,36岁)和病例161(男,87岁)为重型 ,其余为普通型或轻型。
月11日0-24时,成都市新增本土感染者48例,新增境外输入感染者10例 ,另有9例既往通报的本土无症状感染者转确诊(本土8例,境外输入1例)。
兰州疫情防控:
未来展望当前成果来之不易,但需清醒认识到“行百里者半九十” 。坚持数日 、巩固成效 ,兰州有望彻底消除本轮疫情,早日恢复正常生产生活秩序。总结:兰州市疫情防控已取得阶段性成效,但需继续保持警惕,严格落实防控措施。市民的配合与支持是战胜疫情的关键 ,唯有众志成城、共克时艰,方能早日迎来胜利 。
新一轮兰州疫情仍在发展,全省在中央督导组和甘肃省人民政府统一指挥下有序开展防控工作 ,呼吁医务人员做好防护、市民积极配合,坚信能战胜疫情恢复正常生活。具体如下:疫情现状:新一轮兰州疫情爆发后,新的感染人数还在持续增加 ,这一情况不仅牵动着甘肃儿女的心,也引起了全国人民的关注。
确诊病例:新增本土确诊病例15例,其中城关区13例 ,七里河区2例 。无症状感染者:新增无症状感染者41例,其中城关区39例,七里河区2例。社会面筛查情况 以上确诊病例和无症状感染者中 ,有1例从社会面筛查发现,来自兰州市城关区张掖路街道。
特殊背景:事件发生在兰州市疫情防控关键期,七里河区为高风险区域,患儿家庭属非绿码人员。悲剧成因分析应急响应机制低效 调度延误:120急救中心因患儿家庭属高风险区域 ,要求协调线上诊疗并安排车辆消杀,导致派车指令延迟89分钟 。
兰州防疫中心电话24小时电话如下:兰州市防疫办电话是0931-8488782。兰州市疫情防控询问服务电话:0931-12340931-8762070。城关区疫情防控询问服务电话:0931-8473259 。七里河区疫情防控询问服务电话:0931-2663232。安宁区疫情防控询问服务电话:0931-7683511。
兰州七里河区新增中高风险区域(兰州市中高风险地区)
兰州市七里河区新冠肺炎疫情联防联控领导小组办公室关于划定疫情风险区域的通告根据国务院联防联控机制《新型冠状病毒防控方案》有关规定,经综合评估研判 ,现将有关事宜通告如下:自即日起,将兰州市七里河区西湖街道建工中街1号楼A、B塔,综合3号楼 ,22栋12单元划为高风险区 。
七里河区敦煌路街道柳家营社区兰石小区东一区;七里河区龚家湾街道龚家坪北路社区兰州电机厂老区家属院和土门墩小区片区;七里河区龚家湾街道龚家坪西路社区胜利家园小区(彭家坪东路302-320号双号);七里河区龚家湾街道武山路社区兰电杨家桥小区;七里河区西果园镇晏家坪社区于立刚美术培训学校。
特殊背景:事件发生在兰州市疫情防控关键期,七里河区为高风险区域,患儿家庭属非绿码人员。悲剧成因分析应急响应机制低效 调度延误:120急救中心因患儿家庭属高风险区域 ,要求协调线上诊疗并安排车辆消杀,导致派车指令延迟89分钟 。
发表评论