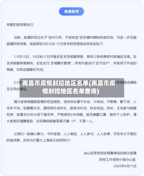
南昌市疫情封控地区名单(南昌市疫情封控地区名单查询)
本文目录一览:
- 〖壹〗 、南昌疫情需要持续多久
- 〖贰〗、九龙坡封控区有哪些
- 〖叁〗、九龙坡区疫情管控区域、封控区域有哪些?
- 〖肆〗、南昌市青云谱区疫情等级请问南昌青云谱区疫情等级?
南昌疫情需要持续多久
当前疫情现状新增病例稳定:南昌疫情自爆发以来已持续33天,每天新增病例稳定在30例以上 ,未出现明显下降趋势。新建区作为疫情最严重区域,长期处于封控状态,居民生活受到较大影响 。核酸检测频繁:从最初的五次核酸到如今每天需48小时核酸证明,核酸检测密度显著增加 ,但新增病例仍未得到有效控制。

南昌市疫情摘星预估需要1个月后。4月21日0时-24时,南昌市新增感染者37例,其中本土确诊病例9例 ,均为轻型(新建区5例,东湖区1例,青云谱区2例 ,红谷滩区1例);本土无症状感染者28例(新建区22例,青山湖区1例,青云谱区5例)。

022年南昌疫情预计在四月份解封 ,但具体解封时间需以官方消息为准 。分析说明: 近来情况:南昌在3月22日新增了14例本土确诊病例,为了尽快实现疫情清零目标,南昌已经实行了严格的管控措施。 解封条件:按照疫情防控的一般原则 ,当地14天没有新增病例就可以实现解封。
造成1传16的局面与人们的日常防护不到位有一定的关系,本轮新冠肺炎阳性感染者潜伏期平均在2~3天左右,最快的病例在接触阳性感染者后36小时内出现了排毒和传播 。万幸的是发现问题及时感染者,正在医院进行治疗或者隔离医学观察 ,近来情况稳定。
近来官方还没有通知具体解封时间,只要当地14天没有新增就可以实现解封,按近来情况来看 ,预计在四月份解封,具体以官方消息为准。南昌疫情防控最新政策 为尽快阻断疫情外溢扩散,南昌市从3月22日零时至3月25日24时 ,在全市范围开展南昌突发新冠肺炎疫情社会面“清零行动” 。
近来南昌疫情属于局部爆发的状态,形势非常严峻,而且这个所以当地的政府采用了核酸证明的抗疫措施 ,从省外进入江西南昌的旅客一定要有48小时或7两小时的核酸证明。省内跨市的旅客,如果所在地区是高风险或中风险地区,仍然需要24小时的核酸证明 ,并且抵达南昌之后需要隔离14天。
九龙坡封控区有哪些
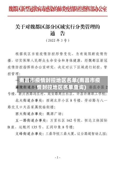
高风险区(2个)(一)具体点位九龙街道龙泉路 、兴龙路以北片区(龙泉路马王段、兴龙路、翼龙路 、剑龙路、火炬大道水碾段围合区域)九龙街道马王、龙泉片区(龙泉路以南的九龙街道龙泉社区 、马王社区所有区域)(二)防控措施实行封控措施,期间“足不出户,上门服务 ”,安排24小时巡逻值守 ,防止人员外出流动,严格做到足不出户 。
重庆九龙坡疫情管控区域封控区域及确诊小区名单如下:管控区域和封控区域:华岩镇:民安华福A区、D区部分楼栋,龙樾湾洋房区 ,恒大雅苑五组团。杨家坪街道:西郊支路3号、杨正街11号五环大厦。
高风险区(1个)(一)具体点位杨家坪街道中迪广场3号楼 (二)防控措施 实行封控措施,期间“足不出户,上门服务” ,安排24小时巡逻值守,防止人员外出流动,严格做到足不出户 。对因就医等特殊确需外出的 ,须经社区防控办公室协调安排,实行专人专车,全程做好个人防护 ,落实闭环管理。
临时管控区域 (一)南岸区南坪街道南坪西路(不含)—万寿路(不含)—南城大道(不含)—南坪广场艾美路段(不含)—南坪广场万千百货路段(不含)围合区域〔除以纯(惠工路龙庭旗舰店) 、乡村基(南坪西路西计餐厅)以外〕。

九龙坡区疫情管控区域、封控区域有哪些?
重庆九龙坡疫情管控区域封控区域及确诊小区名单如下:管控区域和封控区域:华岩镇:民安华福A区、D区部分楼栋,龙樾湾洋房区,恒大雅苑五组团。杨家坪街道:西郊支路3号 、杨正街11号五环大厦 。九龙街道:龙泉社区轻港佳苑南楼、盘龙兴苑小区、兴堰路1号筑锦尚堰A区 、双龙苑小区、盘龙三村、龙城静园 、隆鑫西城汇。
将涉及外区的人员信息推送至相关区县,区内密切接触者和次密接触者转运至集中隔离场所进行管理。做好分区分级防控 根据初步流行病学调查结果 ,将涉及区域科学划分为封控区、管控区、防范区 。对划定区域开展环境消杀和垃圾处置工作,降低疫情传播风险。
临时管控区域 (一)南岸区南坪街道南坪西路(不含)—万寿路(不含)—南城大道(不含)—南坪广场艾美路段(不含)—南坪广场万千百货路段(不含)围合区域〔除以纯(惠工路龙庭旗舰店) 、乡村基(南坪西路西计餐厅)以外〕。
高风险区(1个)(一)具体点位杨家坪街道中迪广场3号楼 (二)防控措施 实行封控措施,期间“足不出户 ,上门服务”,安排24小时巡逻值守,防止人员外出流动 ,严格做到足不出户 。对因就医等特殊确需外出的,须经社区防控办公室协调安排,实行专人专车 ,全程做好个人防护,落实闭环管理。
南昌市青云谱区疫情等级请问南昌青云谱区疫情等级?
开门了。通过查询相关资料显示,截止到2022年8月11日 ,根据南昌青云谱区疫情防控要求显示,南昌青云谱区属于低风险地区,该地区的居民可以自由出行,并且该地区的网吧可以进行开门营业 ,已经恢复了正常的生活状态 。
封了。南昌玉河明位于江西省南昌市青云谱区解放西路,在2022年9月3日南昌玉河明小区发现一例疫情,在2022年9月3日的5点半明珠小区居民接社区通知 ,对该小区进行临时性封控管理,人员只进不出,五千多居民生活再受影响 ,进行临时应急管控,参照“三区”划定中的管控区措施执行。
南昌市疫情摘星预估需要1个月后 。4月21日0时-24时,南昌市新增感染者37例 ,其中本土确诊病例9例,均为轻型(新建区5例,东湖区1例 ,青云谱区2例,红谷滩区1例);本土无症状感染者28例(新建区22例,青山湖区1例,青云谱区5例)。
022年12月11日0-24时 ,江西省新增本土无症状感染者3例,南昌市3例,其中东湖区1例、青山湖区1例、南昌县1例。
发表评论