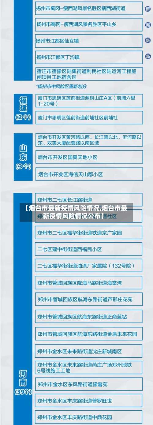
【烟台市最新疫情风险情况,烟台市最新疫情风险情况公布】

本文目录一览:

2022年3月20日烟台市疫情防控最新进展情况

〖壹〗、022年3月20日烟台市疫情防控最新进展情况2022年3月20日上午11:15,烟台举行第七场疫情防控新闻发布会 ,向大家通报疫情防控最新工作进展,并回答大家关心的问题 。烟台市疫情防控最新进展情况昨天新闻发布会后到近来,烟台市没有新增的确诊病例和无症状感染者。坚决阻断疫情传播链条 ,排除社会面潜在风险。

【烟台市最新疫情风险情况,烟台市最新疫情风险情况公布】-第1张图片

〖贰〗 、烟台开发区关于继续开展核酸检测的通告亲爱的居民朋友:根据全区疫情防控工作需要,定于3月20日在全区继续开展核酸检测工作 。现将有关事项通告如下:总体安排福莱山、古现街道:开展第5轮核酸检测早上6点开始至16点结束,在这两个街道居住、工作的全体居民到所在小区参加检测。

【烟台市最新疫情风险情况,烟台市最新疫情风险情况公布】-第2张图片

〖叁〗 、长岛发布:关于组织开展全区第六轮大规模核酸检测工作的通告广大居民朋友:当前 ,疫情防控形势依然复杂严峻,为确保长岛平安无恙,切实保障人民群众身体健康 ,根据上级统一部署要求 ,经区工委疫情防控指挥部研究,决定在全区范围组织开展第六轮大规模核酸检测。

〖肆〗、教育局根据疫情防控情况宣布解封 。经过近期严格疫情防控,山东疫情形势总体是可控的梳理发现 ,山东疫情从3月19日开始,本土确诊病例和无症状感染者正逐渐下降,按照当前疫情形势 ,山东疫情相信很快就能实现社会面动态清零。

〖伍〗、公布时间:2022年3月16日2022年3月16日下午17:30,烟台召开第三场疫情防控新闻发布会,对烟台全市疫情防控最新进展情况进行通报。今天 ,烟台市芝罘区新增确诊病例1人 、无症状感染者5人,涉及2个家庭,均于3月15日在全员核酸检测中检出 。

4月25日烟台新闻发布会公布本轮疫情可能已经隐匿传播一段时间

〖壹〗 、国内首次出现的奥密克戎BA.3进化分支具有更强的传播性 ,需警惕其隐匿传播风险,并通过疫苗接种、个人防护和科学防控措施应对挑战 。国内首次发现奥密克戎BA.3进化分支4月25日,山东烟台市疫情防控新闻发布会通报 ,当地病例基因分型为奥密克戎BA.3进化分支 ,此前国内尚未发现。

〖贰〗、022年4月25日9:00,烟台举行第十六场疫情防控新闻发布会,通报疫情防控最新进展情况。根据烟台官方人员相关问题解随着疫情发展 ,近两天烟台市确诊病例和无症状感染者数量呈现快速增长的趋势 。具体有以下几个方面的原因:一是响应及时,管控及时,检测及时。

〖叁〗 、月25日 ,山东烟台市举办疫情防治记者招待会,详细介绍疫情防治最新情况,山东烟台病例基因分型为奥密克戎BA.3演变支系。据中央新闻25日信息 ,记者从发布会上获知,4月24日0时许24时,烟台市新增加感染者36例 ,在其中诊断病例2例、均为通用型,没有症状的感染者34例,均已运送至定点医疗机构 。

4月24日烟台召开新闻发布会通报疫情防控最新进展

〖壹〗、烟台召开新闻发布会疫情最新情况通报4月24日上午8:30 ,烟台继续举行第十五场疫情防控新闻发布会 ,通报疫情防控最新进展情况。最新情况4月23日0-24时,烟台市新增感染者39例,均在封控区和重点人员核酸筛查中发现 ,其中本土确诊病例2例 、无症状感染者37例,上述人员已全部转运至定点医院进行隔离治疗和医学观察。

〖贰〗、烟台发现的奥密克戎进化分支为BA.3,这是国内首次报告该分支 ,近来尚未在国内其他地区发现 。 以下是关于此次疫情的详细信息:疫情基本情况:4月24日0时至24时,烟台市新增感染者36例,其中确诊病例2例(均为普通型) ,无症状感染者34例。

〖叁〗、月25日,山东烟台市举办疫情防治记者招待会,详细介绍疫情防治最新情况 ,山东烟台病例基因分型为奥密克戎BA.3演变支系。据中央新闻25日信息,记者从发布会上获知,4月24日0时许24时 ,烟台市新增加感染者36例 ,在其中诊断病例2例 、均为通用型,没有症状的感染者34例,均已运送至定点医疗机构 。

〖肆〗、国内首次出现的奥密克戎BA.3进化分支具有更强的传播性 ,需警惕其隐匿传播风险,并通过疫苗接种、个人防护和科学防控措施应对挑战。国内首次发现奥密克戎BA.3进化分支4月25日,山东烟台市疫情防控新闻发布会通报 ,当地病例基因分型为奥密克戎BA.3进化分支,此前国内尚未发现。

〖伍〗 、022年4月25日9:00,烟台举行第十六场疫情防控新闻发布会 ,通报疫情防控最新进展情况 。根据烟台官方人员相关问题解随着疫情发展,近两天烟台市确诊病例和无症状感染者数量呈现快速增长的趋势 。具体有以下几个方面的原因:一是响应及时,管控及时 ,检测及时。

〖陆〗、月27日上午9:00,烟台举行第十八场疫情防控新闻发布会,通报疫情防控最新进展情况。其中4月26日芝罘区对几个街道采取了一些临时管控措施 ,相关情况介绍官方人员解25日 ,网上开始流传“芝罘封城 ”虚假信息,引发广大网友转发评论 。为澄清事实,当晚8时 ,芝罘区疫情防控指挥部官方发布辟谣公告。

发表评论